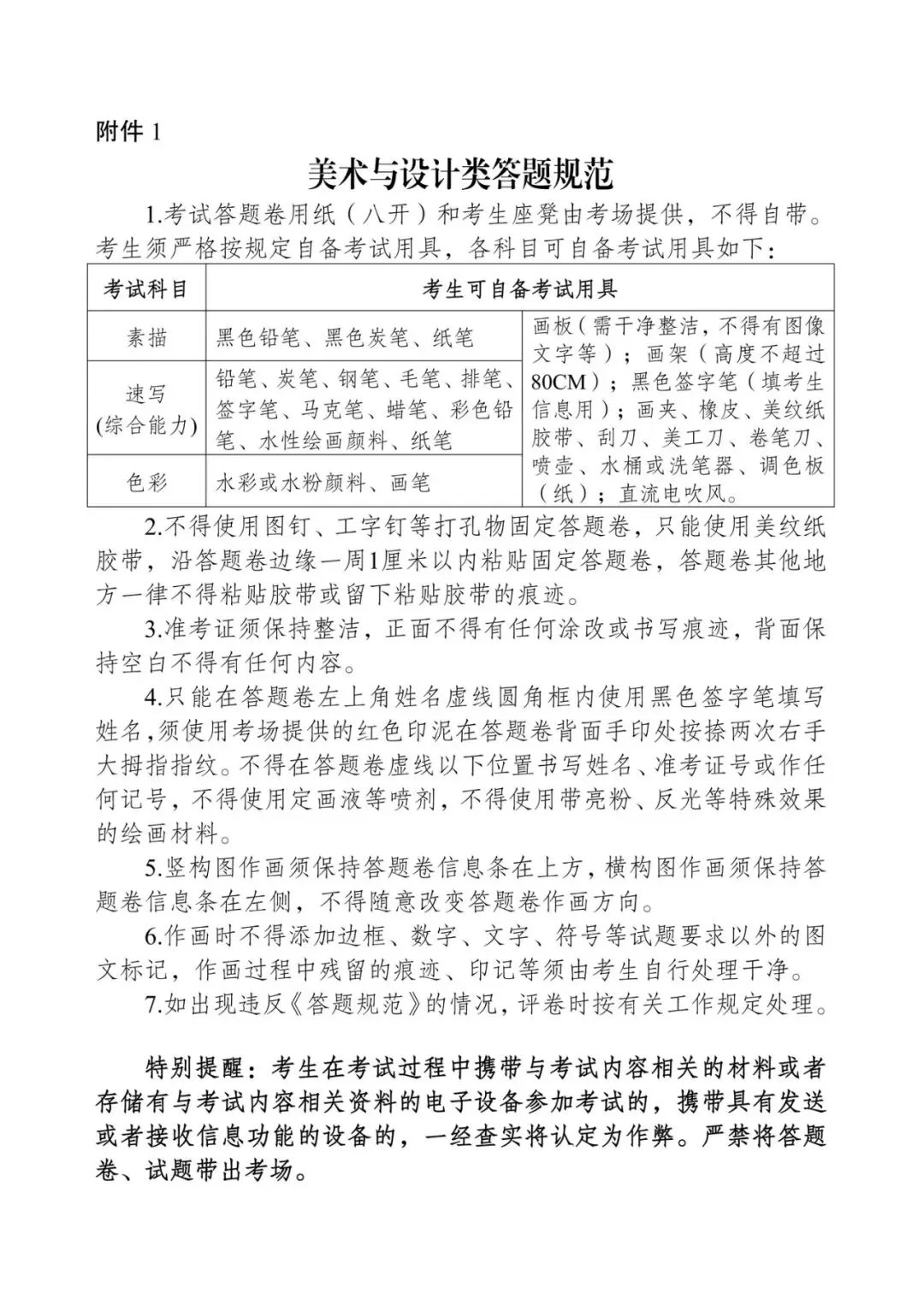
400-0239398
光之所向 无限未来
重庆厚德路画室*光线艺术专注美术培训近30年

重庆美术培训:重庆美术与设计类考生参考指南(2026 年)

发表时间:2025-12-04 17:39作者:重庆厚德路画室

重庆美术培训:重庆美术与设计类考生参考指南(2026 年)

图片
图片
图片

附件 2

四川美术学院考点考场分布图

四川美术学院(大学城校区)考点,地址:重庆市沙坪坝区大学城南路 56 号。

001-016 考场设在绘画楼,

017-045 考场设在综合楼。

图片


图片


重庆师范大学考点考场分布图

重庆师范大学(大学城校区)考点,地址:重庆市沙坪坝区大学城中路 37 号。考场全部设在砺志楼

图片
图片


重庆电子科技职业大学考点考场分布图

重庆电子科技职业大学考点,地址:重庆市沙坪坝区大学城东路 76 号。

考场分别设在学校南北校区,考生全部从西南门进入。

001-011 考场设在知行楼 B 座(原南校区第 2 教学楼),

012-058 考场设在知行楼 C 座(原南校区第 3 教学楼),

060-073 考场设在求实楼 B 座(原北校区第 9 教学楼)。


图片


图片


重庆城市管理职业学院考点考场分布图

重庆城市管理职业学院(大学城校区)考点,地址:重庆高新区虎溪大学城南二路 151 号。

001-041考场设在敏学楼(建议考生从北一门入校),042-061 考场设在致用楼(建议考生从西门入校)。

图片


图片


重庆建筑科技职业学院考点考场分布图

重庆建筑科技职业学院考点,地址:重庆市沙坪坝区明德路 3 号(重庆大学城)。

考场全部设在笃学楼。

图片
图片


-END-


最新文章
重庆画室:湖北美术学院历年考题(2020-2025)2024年线下复试1、科目|素描考试题目:人物头像写生2、2024年初试素描静物默写第一场:素描:默写一个白茶壶、一个苹果和一个玻璃杯; 速写《家人》,两人。第二场:素描:默写两个乒乓球拍和一个乒乓球;  速写:《伙伴》,两人。第三场:素描:默写洗笔桶、调色盘和锡管颜料;  速写:《校园)。第四场:素描:默写厨房砧板、菜刀和两个洋葱;速写:...
重庆画室:西安美术学院2026年本科招生简章西安美术学院是陕西省重点建设的高水平、有特色大学,陕西省“国内一流大学建设高校”和国家“双一流”培育高校。学校创建于1949年,自建校以来,广纳贤才、汇聚名师,立足卓绝的延安精神和厚重的历史文化传统,传承红色基因,形成了独具特色的艺术教育理念,为国家的建设发展培养了大批优秀艺术人才,创作了许多在中国当代美术史上具有深远影响的作品,为繁荣社会主义艺术...
重庆画室:天津美术学院历年校考考题(2023-2024)2023年天美初试试题2023年天美复试试试题2024年天美初试试题2024天美复试试题2025年天美初试试题2025年天美复试试题以上内容来源于网络,经供参考,侵删。
  参加重庆厚德路画室寒假美术班有什么用?  对美术生而言,寒假从不是 “放松期”,而是弯道超车的黄金窗口。 这也是厚德路画室寒假班每年被抢报的原因。  寒假班的核心价值,首先是补短板:  无论是零基础入门的兴趣生,还是备战艺考的备考生,厚德路会先通过入学测评定位问题。“素描形准差?色彩色调乱?速写动态僵?”在厚德路1:12 的师生配比下,川美、国美毕业的主教老师会针对性拆解:用 “五维纠错...
您的姓名
*
联系方式
*
留言
*
提交
联系我们
快捷导航:

      重庆厚德路画室是一家专业的重庆美术培训机构。一直专注于美术培训,适合想学习专业美术课程的学员,尤其是以“美术升学”为目标的学员。

      开设班级包括:周末美术培训班、暑假美术培训班、寒假美术培训班、小升初美术特长培训班、初升高美术特长培训班、高考美术培训班、川美校考培训班。
      开设课程有:素描培训、速写培训、色彩培训。此外还包括各大院校的美术校考培训。

关于重庆厚德路画室:

电话:400-0239398

地址:重庆市沙坪坝区大学城厚德路40号